北京国际现代设施农业博览会
2026年3月30日-4月1日   北京·国家会议中心

距离大会开幕还有:

仿生软水新技术亮相北京国际现代设施农业博览会,破解灌溉硬水软化难题

发表时间:2026-02-27 09:41


图片

3月30日—4月1日北京国际现代设施农业博览会即将在北京国家会议中心举办。五大同期活动——现代设施农业大会、采购商专场对接会、中俄产业合作推介会、创新品牌推介活动、智能农业机器人创新应用大会,覆盖产业全链。

本届博览会将汇聚工程公司、合作社、种植户、农场、经销商等全产业链专业人士。预登记显示,超66%观众携明确采购计划,需求集中于智能监测、温室建造、精准灌溉与环境控制等方向。

对带着采购计划而来的您,有一项新技术值得重点关注——清华大学李振瑜工作室研发的“农用软水机”,专门解决北方井灌区高硬度地下水问题,与精准灌溉需求高度契合。




硬水带来的三个麻烦

01

滴灌频繁堵塞

管道结垢、维修费上涨,精准灌溉系统发挥不出应有作用。


02

补钙始终无效

大棚蔬菜叶片黄化、脐腐病高发,钙肥投入打了水漂。


03

磷肥白白浪费

土壤检测有效磷偏低,施肥不见效,投入产出比上不去。


图片
图片

问题根源:硬水中碳酸氢钙进入作物体内,分解成固体钙颗粒,堵塞钙传输通道,导致缺钙;当水pH>7.2,90%以上速效磷与钙生成沉淀,作物吸收不到。



仿珊瑚技术:不加盐、无废水、吨水成本0.1元

清华团队从珊瑚虫获得灵感——珊瑚虫能分解海水中碳酸氢钙,构建珊瑚礁。团队仿照其表面微构造,研发出“仿珊瑚笼蔽微构造过滤材料”

硬水流过滤料,发生“笼蔽效应”:

  • 碳酸氢钙被分解,水垢生成物去除

  • 分解产生二氧化碳,自然将水pH降至6.0-7.1弱酸性范围

YSS-12T型农用软水机专为农业设计:

处理能力:12吨/天

运行成本:吨水电耗0.45度,制水费用0.1-0.3元/吨

维护:无需加药、不产生废水、滤料不需再生

图片
图片



实地数据:用了能增收多少?

图片
图片

从安徽到陕西,从宁夏到山东,软水灌溉在蔬菜、花卉等多品类中均表现出显著增产、减病、提质效果。



技术成熟度与应用场景

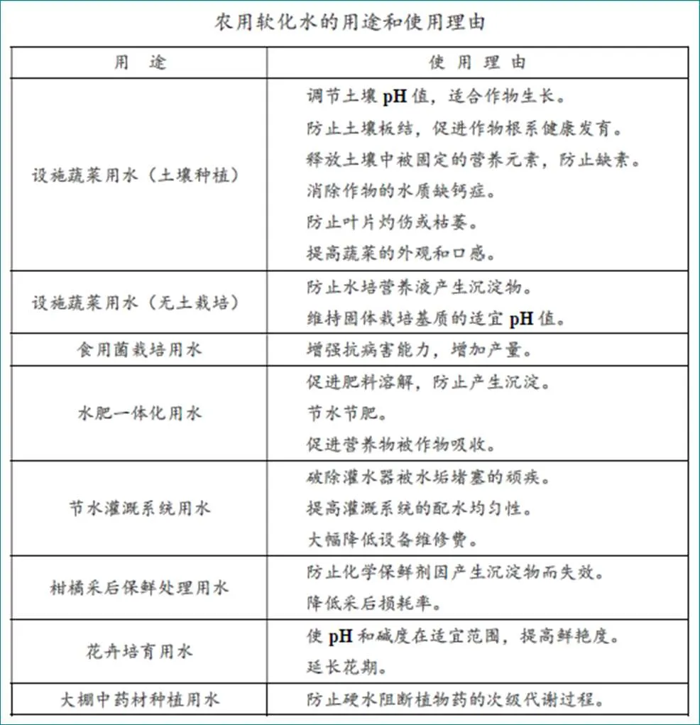
该技术已申请多项专利,滤料实现批量化生产。设备在十余个省市高硬度地下水区测试,适用于:

  • 北方黄淮海平原、东北平原、西北内陆干旱区高硬水

  • 西南喀斯特地区岩溶硬水

  • 设施蔬菜、食用菌、无土栽培、花卉、柑橘采后保鲜等

图片

农用软化水不增加钠离子,保留钙等有益元素,处理后水质符合《生活饮用水卫生标准》。

对工程公司:可集成到温室建造、精准灌溉系统,提升项目技术附加值
对种植户和合作社:直接转化为增收,蔬菜进高端渠道、花卉延长花期、管道永不结垢
对经销商:具备差异化竞争力的新产品,填补市场空白


图片



END





北京国际现代设施农业博览会




聚焦现代设施农业最新成果

构建全球设施农业未来科技互联

2026年3月30日-4月1日

北京 · 国家会议中心

诚邀您的莅临!

参展咨询电话

0991-3638135

13319889802(同微信)




预约登记看展享福利




1.减少现场注册排队等候时间,预约绿色通道,快速入场;

2.预约到场免费获取展会电子会刊;

3.提前获取展会市场商机、优惠的招商政策;

长按下方扫码,即可预登记


图片


特别提示:

参观展会提前预约实名登记,领取参观门票

应相关部门对大型活动管理要求,参加展会活动需提前预约实名登记。

扫一扫 了解更多

图片

时间2026年3月30日-4月1日

地点北京·国家会议中心


分享到:
联系我们

振威会展集团 | 新疆振威国际展览有限公司

地址:新疆乌鲁木齐高新技术产业开发区(新市区)高新街258号数码港大厦1012室

电话:0991-232 1006

传真:0991-232 1606

Copyright © 2026 CHINAITE.COM.CN    All Rights Reserved 北京国际智慧农业博览会、北京国际现代设施农业博览会组委会版权所有    京ICP备05086866号-40